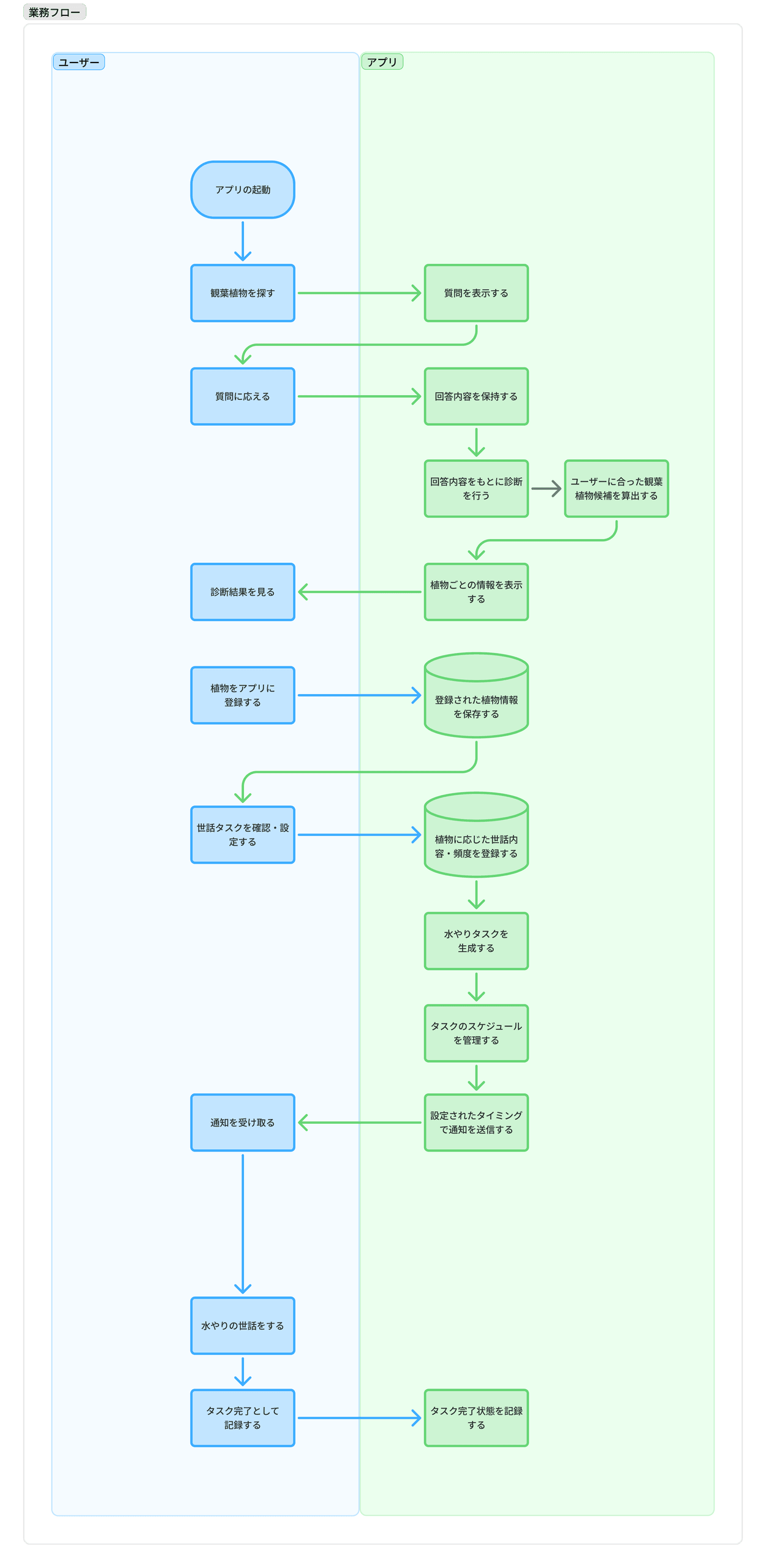
やったこと アプリ開発:業務フロー作成 UI アプリ制作 業務フロー作成 ユーザーのタスクとアプリでの処理を整理。これであってるのか?という感覚でとりあえず作成してみた。
Yudai12/22 ふりかえり2025年12月23日日報要約を生成中...やったことアプリ開発:業務フロー作成UI アプリ制作業務フロー作成ユーザーのタスクとアプリでの処理を整理。これであってるのか?という感覚でとりあえず作成してみた。